Seite 4 von 8
Re: Renault RE 20 Turbo Italeri 1/12
Verfasst: Fr 4. Sep 2020, 15:59
von Ex43er
Brummi hat geschrieben:
57 Plastik
10 Schrauben
9 Schläuche
2 Keilriemen
Frei nach Goscinny & Uderzo:
Wieviel Tassen Kaffee, Liter Bier, sonstige geistige Getränke usw. hast Du dafür gebraucht? Nichtzutreffendes bitte streichen.

Re: Renault RE 20 Turbo Italeri 1/12
Verfasst: Sa 5. Sep 2020, 22:55
von Brummi
Hallo!
Paar Kleinigkeiten habe ich machen können.
Zuerst einmal die Stoßdämpfer.

- 35.JPG (50.52 KiB) 5559 mal betrachtet

- _1150926.JPG (289.66 KiB) 5559 mal betrachtet
Sind ja ähnlich wie die vorne. Nur habe ich diesmal die Kolbenstangen "verchromt".
Habe mir so einen Stift mit flüssigem Chrom gekauft.
Bin richtig begeistert!
Kommt aber auf den Bildern leider nicht so gut rüber.
Dann musste ich das Motorgehäuse lackieren.

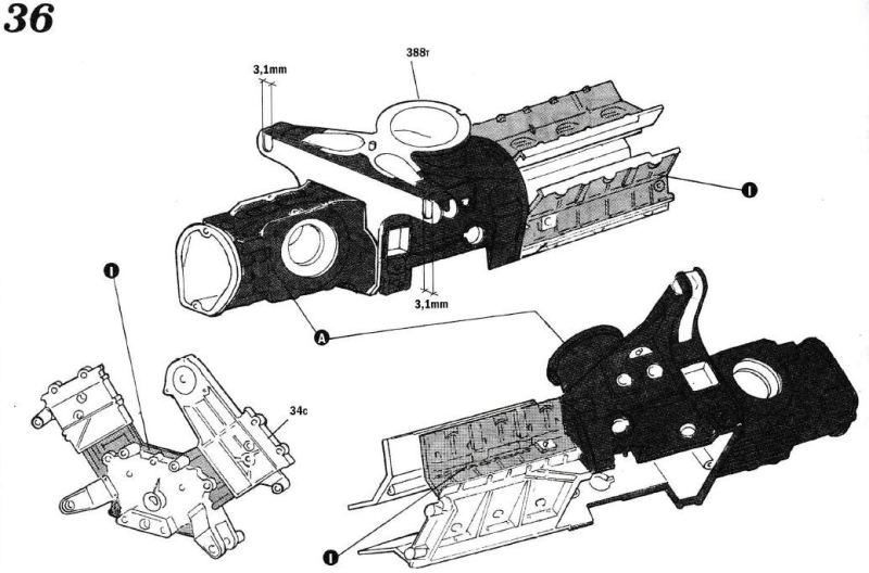
- 36.JPG (72.19 KiB) 5559 mal betrachtet
Ürsprünglich wollte ich das eigentlich komplett mit der Aisbrush machen.
Aber das Maskieren war eine Aufgabe, welche meine Fähigkeiten überschreitet.
Habe dann praktisch nur Aluminium gebrusht und den Rest mit dem Pinsel gemacht.
Ist aber auch so ganz okay geworden.

- _1150932.JPG (387.63 KiB) 5559 mal betrachtet
Danach kamen noch ein paar Teile ans Gehäuse. Unter anderem auch die Zylinderbänke.
So sieht das zumindest ja schon mal einem Motor ähnlich.

- _1150937.JPG (368.16 KiB) 5559 mal betrachtet

- _1150935.JPG (343.57 KiB) 5559 mal betrachtet
Ich denke, dass ich nächste Woche wieder mehr Zeit zum basteln haben werde.
Bis dahin...
Gruß Christian
Re: Renault RE 20 Turbo Italeri 1/12
Verfasst: Sa 5. Sep 2020, 23:57
von Nougat
Das was ich bisher sehe gefällt mir sehr gut
Nougat
Re: Renault RE 20 Turbo Italeri 1/12
Verfasst: So 6. Sep 2020, 15:48
von Brummi
Ja, Danke!
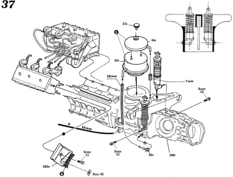
Und ich sehe gerade, dass ich ein Bild vergessen hatte...
Bauschritt 37 nämlich.
Hole ich hiermit nach!

- 37.JPG (82.44 KiB) 5534 mal betrachtet
Gruß
Christian
Re: Renault RE 20 Turbo Italeri 1/12
Verfasst: So 6. Sep 2020, 17:02
von Miss_Blitz
Oh das blau am Motorblock ist geil !!!!!!
Welche Farbe ist das?
Das ganze agregat gefällt mir ... da wäre es ja mal zu überlegen in 1:12 mal was bauen ...
sehr cool
Re: Renault RE 20 Turbo Italeri 1/12
Verfasst: So 6. Sep 2020, 18:39
von Brummi
Hallo!
Das Blau ist von Vallejo, Nr.: 71.071, Arctic Blue.
Guckst du:

- _1150945.JPG (262.03 KiB) 5521 mal betrachtet
Später werden noch die Ventildeckel in der Farbe montiert, sonst würde man kaum noch etwas von dem Blau sehen.
Und ja, der Motor macht Spaß!
Viele kleine Teile, viele Details.
Laut Bauanleitung wird ca. 80% des Motors in Alluminium lackiert.
Würde man hier stets das selbe nehmen, würde das ziemlich langweilig aussehen, wie ich finde.
Deshalb habe ich mir mehrere Aluminiumfarben zugelegt.
7 Stück insgesamt.
So kann ich etwas variieren. Weil ja auch in Echt nicht jedes Teil aus Aluminium gleich aussieht. Mal ist es heller, mal dunkler, mal glänzt es mehr, mal weniger.
Liegt natürlich auch am Fertigungsprozess.
Ich habe aber auch wieder eine Kleinigkeit gemacht.
Bauschritt 38 und 39.

- 38-39.JPG (74.14 KiB) 5521 mal betrachtet
Und so sieht das dann aus:

- _1150941.JPG (319.02 KiB) 5521 mal betrachtet

- _1150942.JPG (317.91 KiB) 5521 mal betrachtet

- _1150943.JPG (278.5 KiB) 5521 mal betrachtet

- _1150944.JPG (323.63 KiB) 5521 mal betrachtet
Eine Wasserpumpe hätten wir dann schon mal.
Als nächstes kommt die andere Seite, welche auch über eine Wasserpumpe verfügt.
Demnächst dann...
Gruß
Christian
Re: Renault RE 20 Turbo Italeri 1/12
Verfasst: So 6. Sep 2020, 19:13
von Miss_Blitz
Danke für die Farbe.

Re: Renault RE 20 Turbo Italeri 1/12
Verfasst: So 6. Sep 2020, 19:55
von Rafael Berlin
Irgendwie hatte ich mir den Motor in 1:12 wesentlich größer vorgestellt. Das Centstück hat mir da etwas die Augen geöffnet.
Sieht wirklich klasse aus und ich verfolge jeden deiner Bauschritte mit großer Freude
Viele Grüße
Rafael
Re: Renault RE 20 Turbo Italeri 1/12
Verfasst: Mo 7. Sep 2020, 12:49
von LXD
Das sieht alles sehr gut aus bisher

Re: Renault RE 20 Turbo Italeri 1/12
Verfasst: Mo 7. Sep 2020, 17:22
von Ex43er
Rafael Berlin hat geschrieben:
Irgendwie hatte ich mir den Motor in 1:12 wesentlich größer vorgestellt.
Das kommt auch nicht von ungefähr. Alle erfolgreichen Turbo.Motoren der Wing-Car Äera, mit Ausnahme des BMW.Motors, also Renault, TAG-Porsche, Honda und Ferrari waren V6 Triebwerke. Der Motor sollte sich möglichst klein an das Chassis anschließen und die Luft ungehindert links und rechts vorbeiströmen. Wer schon mal den Tamiya-Ferrari 312T4 gebaut hat, der weiß wie prominent sich bei ihm die Zylinderköpfe in den Luftstrom drängen. Aber ausgerecht dieser Wagen wurde 1979 F1-Weltmeisterfahrzeug. Auch der TAG-Porsche sollte ursprünglich ein Wing-Car antreiben, das Verbot dieser Aerodynamik kam dem zuvor, erfolgreich war er aber trotzdem.
VG
Peter
Re: Renault RE 20 Turbo Italeri 1/12
Verfasst: Mo 7. Sep 2020, 17:36
von Brummi
Hallo!
@Miss Blitz: Bitte, gern geschehen.
@Rafael: Ist ja nur ein 1,5 Liter Motor. Jede Zylinderbank hat somit 750 ccm. Auch bei 1:12 ist das nicht wirklich riesig.
@Alex: Manchmal denke ich auch, dass ja alles gut ist, aber dann sehe ich hier noch was und da...
Da gibt es noch einiges besser zu machen, aber bei der Qualität des Bausatzes wäre das extrem zeitaufwändig.
Und dann habe ich soeben die andere Seite fertig gestellt.
Bauschritt 40 und 41.

- 40-41.JPG (39.35 KiB) 5473 mal betrachtet
Hier diese Minibaugruppe 41 noch mal mit Centstück, wegen der Größe.

- _1150938.JPG (283.81 KiB) 5473 mal betrachtet

- _1150940.JPG (275.96 KiB) 5473 mal betrachtet
Und schließlich mit der Wasserpumpe montiert am Kurbelgehäuse.

- _1150946.JPG (364.16 KiB) 5473 mal betrachtet

- _1150947.JPG (360.15 KiB) 5473 mal betrachtet

- _1150949.JPG (306.99 KiB) 5473 mal betrachtet
So, für heute war es das wieder von mir.
Als nächstes kommt der Verteiler mit Zündkabeln und jede Menge Zahnräder...
Gruß
Christian
Re: Renault RE 20 Turbo Italeri 1/12
Verfasst: Di 8. Sep 2020, 16:02
von Brummi
Hallo!
Und weiter gehts...
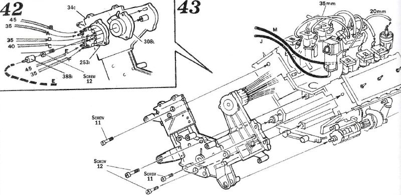
Bauschritt 42 bis 44.

- 42-43.JPG (78.54 KiB) 5431 mal betrachtet

- _1150950.JPG (339.98 KiB) 5431 mal betrachtet

- _1150951.JPG (278.52 KiB) 5431 mal betrachtet
Endlich wird nun die Rückwand montiert.

- _1150952.JPG (372.05 KiB) 5431 mal betrachtet

- _1150954.JPG (381.96 KiB) 5431 mal betrachtet
Und dann habe ich noch die ganzen Zahnräder montiert, über welche später dann noch Zahnriemen gelegt werden.
Eine gefährliche Arbeit!
Da kann man sich schnell mal vertun und dann passt es später nicht.
Alle Teile sind unterschiedlich und haben teilweise verschiedene Höhen.
Da gilt es Ordnung bewahren und den Überblick behalten!

- 44.JPG (95.15 KiB) 5431 mal betrachtet

- _1150956.JPG (372.04 KiB) 5431 mal betrachtet

- _1150957.JPG (353.78 KiB) 5431 mal betrachtet

- _1150958.JPG (375.16 KiB) 5431 mal betrachtet
Und zuletzt noch mal ein Foto mit Größenvergleich:

- _1150962.JPG (286.98 KiB) 5431 mal betrachtet
Gruß
Christian
Re: Renault RE 20 Turbo Italeri 1/12
Verfasst: Di 8. Sep 2020, 16:13
von eydumpfbacke
Da ist der Motor ja schon ein Bausatz im Bausatz.
Gefällt mir sehr gut.
Re: Renault RE 20 Turbo Italeri 1/12
Verfasst: Di 8. Sep 2020, 16:53
von Aktvetos
Aber echt, da sollte man echt überlegen, den Motor neben dem Modell zur Show zu stellen.
Re: Renault RE 20 Turbo Italeri 1/12
Verfasst: Di 8. Sep 2020, 16:59
von Ex43er
eydumpfbacke hat geschrieben:
Da ist der Motor ja schon ein Bausatz im Bausatz.
Nicht ohne Grund gab es von Ferrari 126C2 und F40 die entsprechenden Motoren auch separat als Kits. Der Renault-Motor hätte dies auch verdient.